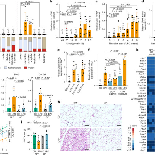
Inducția adipocitelor bej prin intermediul microbiotei în răspuns la semnalele dietetice
Interacțiunile dintre dietă și microbiota intestinală sunt fundamentale pentru sănătatea metabolică, influențând echilibrul energetic și susceptibilitatea la boli, conform nature.com. Cu toate acestea, mecanismele subiacente prin care factorii dietetici și microbiali se converg pentru a regla fiziologia gazdei rămân neclare.